13  Physical Architecture

Caution

The report published on this website is a draft and subject to frequent updates. Please be aware that the content may change over time as revisions are made. Thank you for your understanding.

Tip

If you have questions, comments, or feedback, please contact Esteban Solorzano.

esteban.solorzano@gmail.com

“How the system will be built”.

The Physical Analysis perspective defines the finalized architecture of the system, as it should be completed and integrated. It adds the functions required by the implementation and technical choices, and reveals the behavioral components that perform these functions. These behavioral components are then implemented using host implementation components that offer them the necessary material resource.

13.1 Top Level System Breakdown

Figure 13.1 is a SysML block definition diagram (BDD) for a physical architecture. It shows the breakdown of a system into it assemblies at a high level.

Figure 13.1: Top Level Physical Architecture

Here’s a breakdown of the assemblies:

  • Knowledge Repository: This block stores knowledge, the data that the system operates on.

  • Search Engine: This block finds information within the knowledge repository. It takes a search query as input and provides results.

  • Maintenance Mechanism: This block is responsible for maintaining the system. It includes an update mechanism and access control.

    • Update Mechanism: This block updates the knowledge repository.

    • Access Control: This block controls access to the system, by authenticating users.

  • Storage: This block stores data, the knowledge repository or other system data.

  • User Interface: This block allows users to interact with the system. It provides content to the user and can receive content from the user.

  • Display: This block presents information to the user.

  • Content Section: This block refers to the data that is presented by the user interface and displayed.

The diagram also shows the relationships between these blocks. For example, the search engine has a part relationship with the knowledge repository. This means that the search engine is a component of the knowledge repository. The user interface also has a content relationship with the content block. This means that the user interface displays content.

13.2 MDSE-KR Content and Metadata Structure

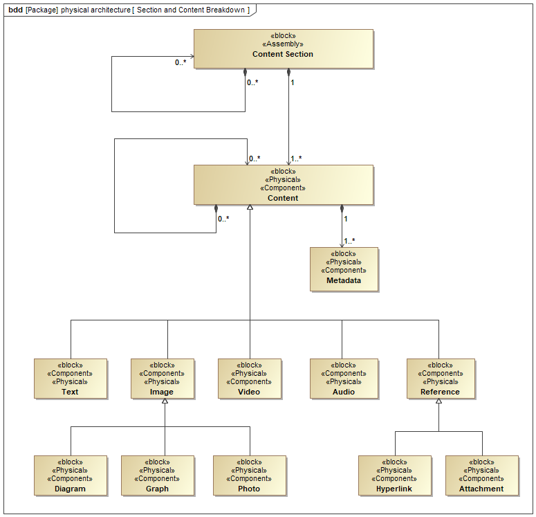
Figure 13.2 is SysML block definition diagram depicts the content structure of the MDSE-KR. It represents the various content types and their interrelationships.

Figure 13.2: Content Physical Architecture

13.2.1 Content Breakdown:

The diagram is segregated into two primary sections:

  1. Content Section: This section serves as the heart of the repository, encapsulating the actual knowledge pertaining to medical device systems engineering. It encompasses a diverse range of content formats to cater to various learning styles and information needs. Here’s a breakdown of the content block types:

    • Text: This block represents core textual content, including articles, research papers, technical specifications, design documents, and user manuals.

    • Image: This block encompasses visual content such as diagrams, schematics, flowcharts, anatomical illustrations, and photographs of medical devices.

    • Video: This block signifies instructional videos, animations, demonstrations of medical device functionalities, and surgical procedures.

    • Audio: This block represents audio content, such as lectures, presentations, and interviews with medical device experts.

    • Reference: This block allows referencing other knowledge elements within the repository, fostering a network of interconnected information.

    • Diagram: This block specifically addresses technical diagrams beyond general schematics, potentially including block diagrams, system architecture diagrams, and system behavior diagrams.

    • Graph: This block incorporates visualizations of data related to medical devices, such as performance charts, reliability graphs, and risk assessment histograms.

    • Photo: This block focuses on high-resolution photographs of medical devices, their components, or specific functionalities.

    • Attachment: This block caters to non-standard content formats, including external documents (e.g., spreadsheets, simulation results), software code snippets, and design files.

    • Hyperlink: This block facilitates linking to external resources relevant to the medical device domain, such as online databases, regulatory guidelines, and manufacturer websites.

  2. Metadata: This section complements the Content Section by providing additional information about the content pieces. It serves as a crucial indexing mechanism for efficient knowledge retrieval.

13.2.2 Relationship Representation:

The arrows connecting the blocks depict the relationships between different content types. These relationships are typically directed with cardinalities specifying the number of instances involved. Here’s an interpretation of some key relationships:

  • Content Section can have zero or more instances of each specific content type (Text, Image, Video, etc.). This flexibility accommodates diverse knowledge representation within the repository.

  • A specific content type block (e.g., Text) can only belong to one Content Section. This ensures proper organization and avoids content duplication.

  • Reference block establishes connections between content elements, enabling users to navigate the knowledge base and discover related information.